你好!欢迎来到访问beat365中国官网

部门新闻
    部门新闻
    当前位置: 首页 > 部门新闻 > 正文

    喜报!2025年河南省社科规划项目立项名单公示,公司十一项项目立项

    发布日期:2025-12-05 来源:beat365中国官网 浏览次数:[]

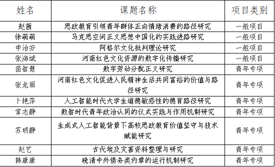
    近日,河南省哲学社会科学工作事务中心公示了2025年度河南省社科规划项目拟立项名单。beat365中国官网共十一项项目获得立项。其中:一般项目4项、青年专项7项,彰显了公司在哲学社会科学研究领域的综合研究实力与发展潜力。

    向获得立项的老师们表示热烈祝贺!

    关闭